Index of /modules/by-category/04_Operating_System_Interfaces/POSIX/DAVIDNICO/ParsingPerl

[ICO]NameLast modifiedSize

[PARENTDIR]Parent Directory   -
[   ]CHECKSUMS 2021-11-21 14:45 1.8K
[TXT]Macrame-0.13.meta 2017-02-02 17:19 901
[TXT]Macrame-0.13.readme 2017-02-01 21:36 477
[   ]Macrame-0.13.tar.gz 2017-02-02 17:21 16K
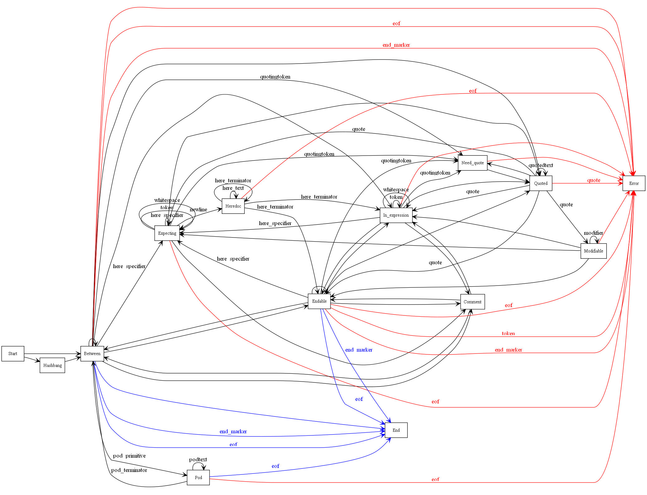
[IMG]PerlState.png 2008-06-09 16:25 453K
[   ]PerlStateMachine.pl 2008-06-09 16:25 4.3K